产品中心

电网因雷击、短路或其他原因造成电压波动或短时断电,俗称“晃电”。晃电等电力环境恶劣的原因导致许多重要的低压电机停机,进而导致连续生产过程紊乱,将给生产企业造成巨大经济损失。
RH系列抗晃电继电器是专门为工业企业解决“晃电”不停机而研制的。RH-D 系列抗晃电继电器能保证重要电机在电源故障下顺利自启动。当电机有失电时,在0-9.99S(可调)时间内,输出接点保持闭合状态,若故障为晃电,则恢复供电后通过本接点构成的自保持回路,电机重新启动;如故障为性故障,则接点延时断开。
RH晃电继电器采用导轨式安装结构,可安装于35mm导轨上。
1、“晃电”允许时间:0-9.99S;极差:0.01S。
2、工作电压:220VAC±10%。
3、功耗:在额定电压下不大于5W/5VA。
4、触点容量:在电压不超过250V,电流不超过1A,时间常数为5ms±0.75ms直流有感负荷电路中,断开容量为50W;在电压不超过250V,电流不超过5A,功率因数为cosφ=0.4± 0.1的交流电路中,断开容量为500VA。输出触点在上述规定的负荷条件下,产品能可靠动作及返回5×104次。输出触点长期允许接通 电流为5A。
5、 绝缘性能
5.1 、绝缘电阻
在标准大气条件下,装置各电路与外露的导电部分之间以及各独立电路之间,用开路电压为500V的测试仪器分别测定其绝缘电阻值,应不小于100MΩ。
5.2 介质强度
在标准大气压条件下,装置各电路(开入电路除外)与外露的导电部分之间以及各独立电路之间,应能承受交流2kV(有效值)试验电压,历时1min,无绝缘击穿或闪烁现象;同组常开触点之间,应能承受交流1kV(有效值)试验电压,历时1min,无绝缘击穿或闪烁现象。
6、环境条件
a)环境温度
工作:-25℃~+55℃;
贮存:-25℃~+70℃ ,在值下不施加激励量,装置不出现不可逆的变化,温度恢复后,装置应能正常工作。
b)相对湿度:最湿月的月平均较大相对湿度为85%,同时该月的月平均最低温度为+25℃,且表面无凝露温度为+40℃时,平均较大相对湿度不超过50%。
c)大气压力: 86kPa~106kPa (相对海拔高度2km 以下)。
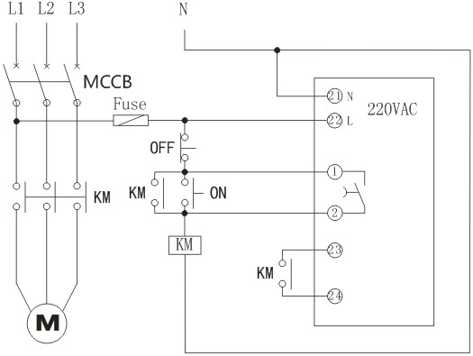
21-22 装置工作电源
23-24 输入接触器常开接点
25-26,27-28 装置电源失电监视
1-12 为4付转换触点输出。当电机有电时,其动作情况如接触器辅助接点,当电机失电时,在0-9.99S(可调)时间内,输出触点保持动作 状态,若故障为晃电,则恢复供电后通过由本触点构成的自保持回路,电机重新启动,如果故障为性故障,则触点延时断开。
注:采用本装置后,电机控制的自保持回路、电机运行信号、电机备投信号都应该使用本装置的接点。这是因为,当电机的停机事故属于晃电时,系统恢复供电后工作电机能重新起动,故不需要起动备用电机。



联系电话
微信扫一扫
